登校許可証明書
ページ番号2001051 更新日 令和6年4月1日 印刷
登校許可証・登校届
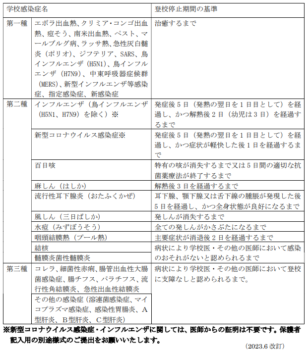
児童生徒が学校感染症にかかった場合は、学校保健安全法第 19 条 により蔓延防止と予防のために、出席停止になります。出席停止期間は欠席扱いになりません。 医師や保健所の指示に従い、感染のおそれがなくなる期間まで、 登校を見合わせてください。また、医療の逼迫を避けるため、下記の2つの感染症に限り医師の証明・診断書等は必要ありません。登校するときに、「登校許可証」または「登校届」に保護者の方が必要事項を記入して学校へ提出してください。
出席停止となる感染症一覧
PDFファイルをご覧いただくには、アドビシステムズ社が無償配布しているAdobe Readerが必要です。お持ちでない方は、アドビシステムズ社のサイト(外部リンク)
よりダウンロードし、インストールを完了してからご利用ください。
このページに関するお問い合わせ
第十小学校
電話番号:042-560-1710 ファクス番号:042-560-1849


